|
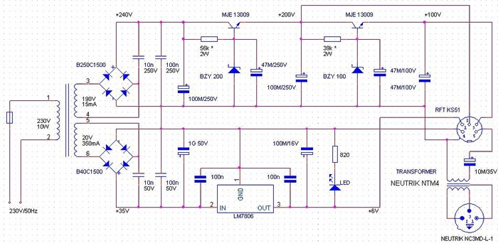
Měřící kondenzátorové mikrofony výroce R-F-T VEB Mikrofontechnik Gefell (DDR) lze využít i pro nahrávání. Vhodné jsou zejména elektronkové a tranzistorové typy s palcovou membránou např MV 101, MV 102. Pro jiné použití, než s příslušnými měřícími přístroji, je nutný jednoduchý napáječ, který poskytne pořebná provozní napětí. Vzhledem k tomu, že mikrofon neobsahuje výstupní transformátor, je vhodné nějaký jakostní typ do napáječe integrovat.
Mikrofony jsou osazeny speciálním precizním výstupním konektorem:

1 - vyhřívání mikrofonu +6V, 150mA
4 - vyhřívání mikrofonu -
5 - signálový výstup z předzesilovače +20V
3 - kladné napájeni předzesilovače +95 až 100V
2 - kladné polarizačni napěti vložky +185 až 200V
Propojovací kabel pro mikrofon s měřícím přístrojem je osazen na obou koncích tímto typem konektoru. Mě se podařilo získat dva panelové protikusy z neopravitelných přístrojů, ale na straně zdroje lze použít i jiný typ nejlépe 6-ti pinového konektoru: v takovém případě samozřejmě nahradíme stejným typem jeden z konektorů původního měřícího kabelu.
Určitá obtíž také vznikne při shánění vhodného síťového transformátoru, kdy musí mít vinutí (napětí) potřebná pro elektronky. Abych nemusel použít rozměrný tranformátor ze starého elektronkového zařízení, nechal jse si v opravně motorů navinout potřebná sekundární vinutí na rozebraný transformátor menší. Výpočet závitů a průřezu vodičůje popsán v mnoha knihách a příručkách o návrhu síťových transformátorů.
Celou konstrukci jsem umístil do typové plastové krabičky U-KPZ8 (www.gme.cz), na kterou je proveden i plošný spoj. Jednoduchá výroba plošného spoje je popsána Výroba DPS pomocí fotopapíru a laserové tiskárny
Schéma zapojení:

Zdánlivě, pro provoz tranzistorového mikrofonu (MV102), nepotřebné napětí pro vyhřívání je v případě elektronkové verze (MV101) použito pro žhavení elektronky.
Deska plošného spoje - pohled ze strany součástek:
Jakostní mikrofonní transformátory NEUTRIK NTM4 jsou na desce použity dva, protože jsem zdroj koncipoval pro dvojici mikrofonů. Lze samozřejmě osadit pro jeden mikrofon.
Naměřené vlastnosti NEUTRIK NTM4
|