|
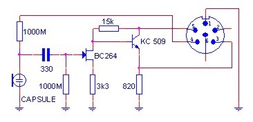
Kondenzátorový tranzistorový mikrofon AMC 500 se vyráběl na přelomu šedesátých a sedmdesátých let minulého století. V předzesilovači byl použit FET tranzistor BC264". Změna snímací charakteristiky se prováděla výměnou mikrofonní vložky. Dle provedení mikrofonu lze soudit, že se jedná o malou sérii vyráběnou jako mezičlánek mezi elektronkovými a tranzistorovými elektrostatickými mikrofony. Mikrofonní vložky nejsou kromě výrobního čísla a charakteristiky nijak značeny.
Napájení mikrofonu zajišťoval napaječ stejného označení AMC 500.

| Výrobce: | TESLA VÚST |
| Rozměry: | ø 25 x 142 mm |
| Váha: | 87 g |
| Směrová charakteristika: | kulová, ledvinová - výměnou mikrofonní vložky |
| Korpus: | kovový |
| Výstupní konektor: | Elektro-Praga Jablonec n. Nisou |
Schéma zapojení mikrofonu bylo nakresleno dle přístroje:
Tranzistor BC 264 (PHILIPS)
Tranzistor KC509
Vyobrazený vzorek je kompletně funkční.
|