|
Napaječ byl určený pro napájení předzesilovačů kondenzátorových mikrofonů Neumann s elektronkou EF 12: CMV5/B. Byl vyráběn od r. 1947 do r. 1950. Napaječ byl předchůdcem později vyráběných napaječů N57 a N61, kterými je nouzově nahraditelný.
VŠEOBECNÉ ÚDAJE:
| Výrobce: |
G. Neumann & Co., Gefell/Vogtl.185 |
| Tovární typ: |
CMV 5/B |
| Použití: |
napájení mikrofonu CMV 5/B |
| Váha: |
2,94 kg |
| Rozměry: |
246x 216 x 90 mm |
| Povrchová úprava: |
kryt stříkán emailovým lakem |


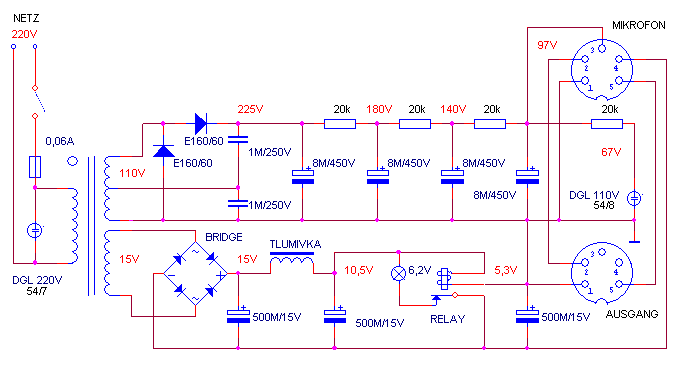
Vzhledem k tomu, že dokumentaci k tomuto zdroji se dosud nepodařilo získat, bylo toto schéma nakresleno dle přístroje. Napětí byla změřena při připojeném mikrofonu CMV5/B avometem VEB MESSTECHNIK UNI 11e.
ELEKTRICKÉ HODNOTY:
| Anodový zdroj: |
100 Vss (stabilisovaný) |
| Žhavící zdroj: |
-5,3 Vss |
| Síťové napětí: |
220 V ± 5% |

Originální schéma zapojení
Vyobrazený vzorek je kompletně funkční.
|